各教学单位:
为进一步提升我校教师的课程思政教学能力,全面推进课程思政高质量建设,现举办高校教师课程思政教学能力培训。具体事宜通知如下:
一、培训时间
11月24日-26日
二、培训方式
在线直播
三、培训内容
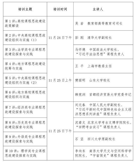
本次培训特邀请教育部高等教育司司长吴岩,清华大学副校长彭刚,中国政法大学校长、“习近平法治思想”课程负责人马怀德等相关专家解读高校课程思政建设的相关政策,分享课程思政建设组织与实施经验,同时交流理、工、农、医、经、文、法不同学科课程思政建设的探索与实践过程,分析当前高校课程思政建设中存在的疑惑和问题,提升高校教师课程思政建设意识和能力,全面推进课程思政高质量建设。

四、参加人员
各单位业务精湛、素质良好、专业扎实的教育教学骨干教师、具有潜力的优秀中青年教师。
五、报名方式
各教学单位需推荐不少于3名教师参加,推荐表电子材料发送至邮箱jsfzzx@ncwu.edu.cn。参训教师并于11月24日前通过扫码完成线上报名,同时扫码并加入微信群,后续有关事宜将在群内发布。本次培训颁发结业证书并记入继续教育学时。
联系人:周老师 郑老师 联系方式:0371-61317320

人事处(教师发展中心)、教务处
2021年11月21日