网站首页
机构设置
处领导
综合科
学籍管理科
学生管理科
资助管理科
奖助管理科
思想教育科
档案管理科
新闻通知
华水学工
通知公告
管理规定
学生管理
学籍管理
奖助管理
资助管理
学风建设
办事指南
学籍管理
档案管理
学生管理
奖助管理
资助管理
档案查询
资料下载
学籍管理
奖助管理
学生管理
思想教育
资助管理
档案管理
其他
辅导员园地
劳动教育
劳动风采
资料下载
在线课堂
学生手册
政策法规
日常管理
学籍管理
教务管理
奖助管理
历年手册
网站首页
机构设置
处领导
综合科
学籍管理科
学生管理科
资助管理科
奖助管理科
思想教育科
档案管理科
新闻通知
华水学工
通知公告
管理规定
学生管理
学籍管理
奖助管理
资助管理
学风建设
办事指南
学籍管理
档案管理
学生管理
奖助管理
资助管理
档案查询
资料下载
学籍管理
奖助管理
学生管理
思想教育
资助管理
档案管理
其他
辅导员园地
劳动教育
劳动风采
资料下载
在线课堂
学生手册
政策法规
日常管理
学籍管理
教务管理
奖助管理
历年手册
学籍管理
奖助管理
学生管理
思想教育
资助管理
档案管理
其他
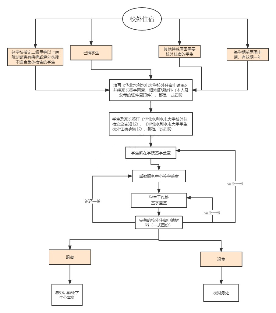
学生校外住宿申请表等相关材料
发布时间:2023-03-23
浏览次数:次
附件【
附件1:《华北水利水电大学学生校外住宿申请表》.pdf
】已下载
次
附件【
附件3:《华北水利水电大学学生校外住宿承诺书》.pdf
】已下载
次
附件【
附件2:《华北水利水电大学学生校外住宿安全告知书》.pdf
】已下载
次
附件【
附件4:《辅导员走访联系校外住宿学生书面报告》.docx
】已下载
次
【
关闭
】
map