网站首页
学校概况
招办职责
招生政策
招生计划
历年统计
院系专业
科学研究
资料下载
网站首页
学校概况
招办职责
招生政策
招生计划
历年统计
院系专业
科学研究
资料下载
招生动态
当前位置:
网站首页
>>
招生动态
>> 正文
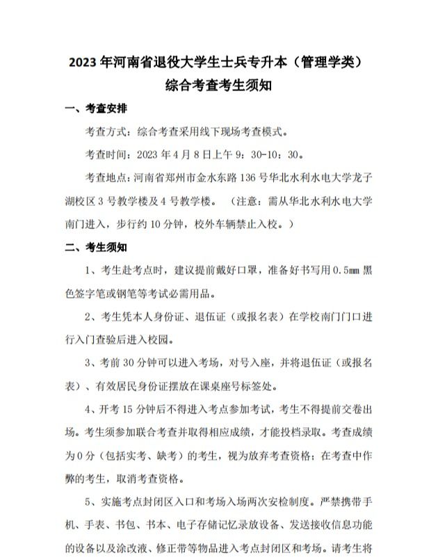
2023年河南省退役大学生士兵专升本(管理学类) 综合考查考生须知
2023年03月24日 10:39 点击:[]
上一篇
返回列表
下一篇
【
关闭
】
map